Gonka奖励机制全解析:如何成为顶级AI矿工

2025-09-30 35 技术
本文将深入解析Gonka的奖励机制,为各位揭秘通往AI顶级矿工之路。

前言

在区块链和人工智能技术快速发展的今天,Gonka 作为一个创新的去中心化AI基础设施,为矿工们提供了一个将计算资源转化为实际价值的平台。与传统的工作量证明(PoW)机制不同,Gonka的PoW 2.0机制将矿工的计算资源用于AI模型训练和推理,实现了资源的有效利用。本文将深入解析Gonka的奖励机制,为各位揭秘通往AI顶级矿工之路。

1. 奖励机制概览

Gonka的奖励机制设计基于三个核心原则:

1)价值创造:奖励为AI训练和推理提供实际计算服务的矿工

2)长期激励:通过归属机制鼓励矿工长期参与网络建设

3)公平分配:基于计算贡献和质量评分进行奖励分配

系统架构中的奖励流:Gonka奖励机制全解析:如何成为顶级AI矿工

2.奖励分类体系

Gonka的奖励机制分为三个主要类别,每种奖励都有不同的来源和分配逻辑:

2.1 奖励分类表

Gonka奖励机制全解析:如何成为顶级AI矿工

2.2 Work Coins——直接收益机制

Work Coins是矿工最直接的收入来源,来自用户支付的AI推理和训练费用。

收益计算公式:

矿工Work Coins = 任务总费用 × (矿工计算贡献 / 总计算资源) × 质量评分

特点:

1)立即获得,无需等待

2)与实际工作量直接相关

3)市场需求驱动,具有实际价值

当前阶段任务费用为零,这一部分收益并没有激活。

2.3 Reward Coins——网络增长激励

Reward Coins通过新代币铸造产生,用于激励网络的长期发展。

分配机制:

矿工Reward Coins = 总奖励池 × (矿工PoC权重 / 网络总PoC权重)

铸造规则:

1)按epoch定期铸造

2)铸造量基于网络活跃度动态调整

3)与网络TVL(总锁定价值)相关

2.4 Top Miner Rewards——卓越表现奖励

Top Miner Rewards是Gonka网络中的精英奖励机制,专门为表现卓越的矿工提供额外激励。这一机制旨在识别和奖励那些为网络提供高质量服务、持续稳定运行并展现出色技术能力的顶尖矿工。

3.PoC权重计算机制

PoC(Proof of Computation)权重是Gonka奖励分配的核心指标,体现了矿工的计算贡献。

3.1 Sprint竞赛机制

Gonka采用Sprint机制进行定期的计算竞赛,每个Sprint周期矿工需要完成指定的AI计算任务。Gonka奖励机制全解析:如何成为顶级AI矿工

3.2 PoC权重计算公式

Phase 1: Final Weight = EpochGroup.ValidationWeights[participant]

Phase 2: Final Weight = EpochGroup.ValidationWeights[participant] × Utilization Bonus × Coverage Bonus

第一阶段:基本比特币式奖励(立即实施),将所有参与者的基本 PoC 权重相加(提交的有效nonce数量),每个参与者都会获得固定周期奖励的份额,该奖励等于其占网络总权重的百分比。

示例:如果参与者 A 的 PoC 权重为 100,而整个网络的 PoC 权重为 1,000,则参与者 A 将获得 10% 的 epoch 奖励(100/1,000 = 0.1)。

第二阶段:基础PoC权重分配将通过附加奖励机制得到增强:

1)利用率奖励:服务于高需求模型的 MLNode 将获得奖励乘数

2)模型覆盖激励:支持所有治理模型的参与者将获得额外奖励

3.3 利用率奖励计算

在第二阶段,系统将在 MLNode 级别应用利用率奖励,每个 MLNode 奖金计算:Gonka奖励机制全解析:如何成为顶级AI矿工

3.4 模型多样性奖励

在第二阶段,支持所有治理模型的参与者将获得额外的奖励乘数。

1)参与者必须为每个治理模型分配至少一个 MLNode

2)MLNodes 必须可运行并能够处理推理请求

3)在 epoch 形成过程中使用模型分配系统来验证覆盖率

覆盖奖金计算:Gonka奖励机制全解析:如何成为顶级AI矿工

模型覆盖激励的好处:

1)防止仅围绕流行模型进行集中化

2)确保专用/新兴车型的网络容量

3)为全面的模型支持创造经济激励

4)提高整体网络弹性和多样性

4.奖励归属机制

为了激励矿工长期参与网络建设,Gonka实施了奖励归属(Vesting)机制。

4.1 归属期设置

Gonka奖励机制全解析:如何成为顶级AI矿工

4.2 奖励释放时间线

180 Epochs 释放计划表(主网)Gonka奖励机制全解析:如何成为顶级AI矿工

假设每个epoch约1天:Gonka奖励机制全解析:如何成为顶级AI矿工

4.3 归属机制的优势

对矿工:

1)保障长期收益稳定性

2)降低短期投机行为的风险

3)增强网络参与的承诺感

对网络:

1)提高矿工忠诚度

2)增强网络稳定性

3)减少代币市场波动

5.奖励逐步减半机制

Gonka采用逐步减半机制来控制代币通胀并激励早期参与者。该机制通过定期减少奖励发放量,确保代币供应量的可控性和网络的长期可持续发展。减半机制适用于Reward Coins的新铸造奖励,遵循类似比特币的经济模型但结合了AI计算网络的特点。

5.1 减半机制核心参数

Gonka奖励机制全解析:如何成为顶级AI矿工

5.2 减半公式

采用指数衰减公式:

当前奖励 = 初始奖励 × exp(衰减率 × 已过epochs)

具体公式:

reward(epoch) = 285,000 × exp(-0.000475 × epoch)

5.3 减半时间表

Gonka奖励机制全解析:如何成为顶级AI矿工

5.4 逐年减半进度表

Gonka奖励机制全解析:如何成为顶级AI矿工

5.5 主要里程碑时间表

Gonka奖励机制全解析:如何成为顶级AI矿工

5.6 通胀控制效果

Gonka奖励机制全解析:如何成为顶级AI矿工

6.顶级矿工奖励机制

Gonka网络实施顶级矿工奖励机制(Top Miner Rewards),旨在激励网络中表现最优秀的参与者,确保高质量的AI计算服务和网络稳定性。该机制通过评估参与者的计算性能、网络贡献度、长期参与度和声誉评分等多维度指标,为排名靠前的矿工提供额外的代币奖励。

6.1 顶级矿工机制核心要素

Gonka奖励机制全解析:如何成为顶级AI矿工

6.2 顶级矿工等级系统

Gonka奖励机制全解析:如何成为顶级AI矿工

6.3 资格评判标准

Gonka的顶级矿工评选主要依据以下标准:

Gonka奖励机制全解析:如何成为顶级AI矿工

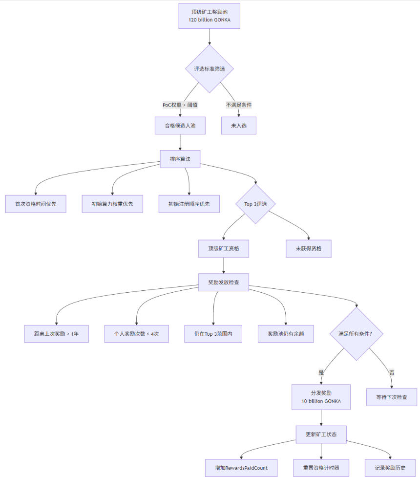
6.4 奖励分配流程图

Gonka奖励机制全解析:如何成为顶级AI矿工排序优先级解释:

a)首次资格时间:奖励"早起鸟",最先达到标准的矿工优先级最高

b)初始算力权重:在同时达到标准的情况下,算力越强优先级越高

c)初始注册顺序:作为最后的平局器,注册越早优先级越高

7.与比特币对比

Gonka奖励机制全解析:如何成为顶级AI矿工参考:

  • https://github.com/gonka-ai/gonka/blob/main/docs/gonka_poc.md
  • https://github.com/gonka-ai/gonka/blob/main/docs/tokenomics.md
  • https://github.com/gonka-ai/gonka/tree/main/proposals/tokenomics-v2
  • https://github.com/gonka-ai/gonka/blob/main/inference-chain/x/inference/keeper/msg_server_claim_rewards.go
  • https://github.com/gonka-ai/gonka/blob/main/inference-chain/x/inference/types/params.go

关于Gonka.ai

Gonka 是一个旨在提供高效 AI 算力的去中心化网络,其设计目标是最大限度地利用全球 GPU 算力,完成有意义的 AI 工作负载。通过消除中心化守门人,Gonka 为开发者和研究人员提供了无需许可的算力资源访问,同时通过其原生代币 GNK 奖励所有参与者。

Gonka 由美国 AI 开发商 Product Science Inc. 孵化。该公司由 Web 2 行业资深人士、前 Snap Inc. 核心产品总监 Libermans 兄妹创立,并于 2023 年成功融资 1800 万美元,投资者包括 OpenAI 投资方 Coatue Management、Solana 投资方 Slow Ventures、K 5、Insight and Benchmark 合伙人等。项目的早期贡献者包括 6 blocks、Hard Yaka、Gcore 和 Bitfury 等 Web 2-Web 3 领域的知名领军企业。

官网 | Github | X | Discord | 白皮书 | 经济模型 | 用户手册

币币情登载此文出于传递更多信息之目的,并不意味着赞同其观点或证实其描述。文章内容仅供参考,不构成投资建议。投资者据此操作,风险自担。

交易平台最新公告查看更多>
成交额排行榜
  • 交易所
  • 币种
排名 交易所 成交额
1 币安网币安网 ¥9,235.75亿
2 欧易OKX欧易OKX ¥3,263.69亿
3 HTXHTX ¥699.34亿
4 CoinbaseCoinbase ¥233.53亿
5 大门大门 ¥2,544.49亿
6 BitgetBitget ¥2,189.62亿
7 BybitBybit ¥2,688.84亿
8 双子星(Gemini)双子星(Gemini) ¥13.68亿
9 UpbitUpbit ¥192.51亿
10 Crypto.comCrypto.com ¥712.45亿