稳定币监管与《GENIUS法案》:形式化验证的必要性

随着Web3[ 1 ]应用的持续加速,越来越多的中央银行和机构正在开发数字资产产品,稳定币便是重点方向之一。稳定币同时兼顾区块链的高效、透明特性与传统金融的稳定性,将成为重塑全球支付体系和金融基础设施。然而,要推动稳定币[ 2 ]真正获得主流采用,仍需在用户信任、监管合规以及与现有Web3系统的兼容性等方面打下坚实基础。
在严格的合规框架之下,形式化验证被认为是一种极具前景的方法论,能够在验证关键合规要求的同时,帮助构建可靠的稳定币合约。本文将重点探讨以下几个方向:
-
全面理解稳定币的监管要求,对所有稳定币发行方来说至关重要;
-
在美国启动稳定币项目时,《GENIUS 法案》是评估合规风险不可或缺的重要依据;
-
形式化验证可以助力稳定币项目更有效地满足《GENIUS 法案》的合规要求。
稳定币监管格局概览
自 2014 年首批加密稳定币项目推出[ 3 ]以来,稳定币便被视为连接传统金融系统与Web3世界的桥梁。传统金融系统普遍存在延迟高、透明度不足、成本高等问题。为了改善这些缺点,稳定币引入了:
-
实时结算
-
不可篡改的记录
-
可自动校验规则或重定向外汇路径的智能合约
-
更广泛的金融包容性,让任何人都能方便地参与
早在 2009 年推出的电子货币(E-Money)监管框架[ 4 ],最初并未针对Web3场景设计,但如今已逐步延伸,涵盖包括稳定币在内的Web3兼容解决方案。
目前,包括阿布扎比国际金融中心(ADGM)和香港金融管理局(HKMA)在内的多地监管机构,其央行已在测试相关方案。美国国会则通过《GENIUS 法案》,为稳定币的合规发展勾勒出监管路线图。
《GENIUS 法案》
2025 年 6 月推出的《GENIUS 法案》(Guiding and Establishing National Innovation for U.S. Stablecoins Act)为美国的稳定币支付建立了强制性合规框架:

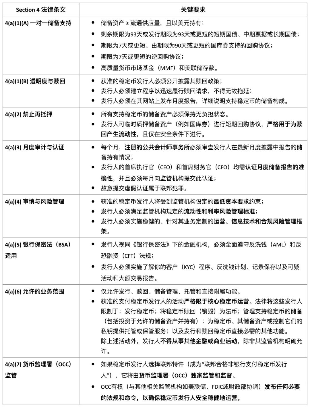
《GENIUS 法案》部分法律条文
部分法律条文中文参考如下:

《GENIUS 法案》为何至关重要?
该法案为稳定币确立了统一的联邦级“认证”,有助于减少监管碎片化问题,并为产品设计、风险管理及审计准备提供清晰的制度指引。遵循《GENIUS 法案》中的规范,不仅是合规的基础要求,也是提升用户资产交易安全性的关键保障。
作为 CertiK 的形式化验证研究团队,我们希望引入形式化验证方法论,以帮助证明稳定币智能合约的关键属性。利用严格的数学推导和机器可检查的逻辑论证,确保代码在任意边界条件下,满足合规性和安全性的要求。
从法律条文到形式化验证引理
形式化验证将每个合规要求表达为链上的不变式(Invariant)或活性(Liveness)。以《GENIUS 法案》为例,上述法律条文可形式化表达为以下引理:

此外,某些稳定币的技术不变式应被严格证明,以保证满足特定的法律要求。
稳定币技术不变式:

这些形式化引理将成为所选验证框架(TLA⁺、Coq、K、Isabelle 或 Why 3)中的证明义务(Proof Obligations)。
不过,这些规范中,只有部分与智能合约阶段的形式化验证流程相关。在以下示例中,我们基于 Solana 稳定币系统构建了一个案例,并对其规范进行了形式化验证。
Solana 稳定币程序示例:如何实现《GENIUS 法案》的不变式要求
下面是我们构建的 Solana 稳定币程序的精简版本,展示了如何在链的所有操作都满足其核心不变式:

Solana 稳定币程序的形式化验证输出示例
以下是 Solana 稳定币程序示例的精简版本,用于展示如何在链上强制执行核心不变式:


在完整结果中,我们能够成功形式化证明不变式:总供应量 ≤ 总储备量,其中
-
总供应量(total_supply) = ∑i Account[i].amount
-
总储备量(total_reserve) = ∑k Bank[k].reserve
-
核心不变式:
所有证明义务均被证明后,以上 Solana 稳定币程序示例在数学上可被严格证明满足了《GENIUS 法案》第 4(a)( 1)(A)条关于“一对一储备支持”的合规要求。
为何形式化验证并非“锦上添花”,而是合规必备
形式化验证并非是一项“锦上添花”的功能。对于稳定币合规性而言,它对于保护每位参与者的资金和信心至关重要。一旦实际代码实现中存在任何漏洞,都可能引发严重的资产损失、监管处罚,甚至对品牌造成长期的负面影响。
遵循形式化验证最佳实践将为稳定币协议带来额外优势:
1. 赢得监管信任:监管机构无需逐一审核大量法律文件或审计报告,可直接参考由机器验证的合规性证明。
2. 降低风险:代码迭代时,其处理程序合约会自动生成证明,避免因回归问题带来的潜在风险。
3. 提升审计效率:由于财务和技术证明同时被检查,安全审计与 CPA 审计可同步进行。
4. 实现市场差异化:“可证明合规”声明,能够有效增强银行、商户与 DeFi 平台等合作方的信任,成为品牌信誉与合作拓展的重要支点。
此外,在向董事会、社区或监管机构推介您的稳定币时,能够说:“我们的协议已根据《GENIUS 法案》的要求进行了形式化验证,且无未解决的证明义务”,将合规风险转化为竞争优势。
这不仅提升项目可信度,还能显著加速多个关键流程,包括:
-
监管审批时间表(审查通过、进入监管沙盒)
-
企业级集成(银行和支付服务提供商要求的完备性证明)
-
DeFi 合作伙伴关系(预言机和借贷平台更倾向信任经数学验证的协议)
下一步:与 CertiK 合作,更安全、更快速地上线
随着全球监管机构对稳定币的关注不断加深,合规与安全性[ 5 ]已成为发行人面临的核心挑战。无论是为了满足《GENIUS 法案》的要求,还是计划在全球范围内拓展,稳定币项目都需要从底层构建起可靠的安全基础。
CertiK 自主研发的形式化验证框架,专为真实的区块链应用场景而构建。我们的方法突破了学术层面的抽象模型,能够生成链上可被机器验证的安全性证明,直接对应合规要求。这不是理论探索,而是面向实际生产环境的可靠保障。
作为Web3最大的安全公司,CertiK 始终以“全线护航,成就不凡”为使命。不论你是为了满足《GENIUS 法案》的合规要求,还是旨在打造面向全球的可信稳定币,CertiK 都能为你的项目保驾护航,助力其安全、高效地顺利上线。
我们提供:
-
定制的形式化验证框架,针对你的系统架构量身打造;
-
面向《GENIUS 法案》、ADGM、MAS、HKMA 及其他法规的合规咨询服务;
-
端到端的安全审计,涵盖威胁建模、渗透测试、链上形式化验证等环节;
-
监管沟通服务,协助你顺利应对 OCC、美联储及各州级监管审查。
CertiK 与传统形式化验证产品有何不同?
-
实现层级验证:确保源代码符合规范,而不仅仅是协议的抽象层级模型。
-
专有属性验证:可验证定制代码的独特属性,超越常规的通用属性。
-
复杂推理能力:通过自动化推理,能够验证任意复杂的代码和属性,远超开发者、审计师甚至形式化验证工程师通过手工推理所能达到的水平。
-
面向生产环境:适用于实际生产环境的代码,无需大规模重构即可验证,区别于仅限于原型或学术研究的形式化验证方案。
CertiK 作为形式化验证与区块链安全的领军者,凭借超过 5300 亿美元的数字资产安全保障经验,已为超 5000 个区块链项目保驾护航,为稳定币项目的合规与安全打下坚实基础。
我们欢迎进一步沟通,可为您安排关于概念验证审计的技术研讨,探讨如何通过系统化、安全性可证明的方法,助力您的稳定币项目实现合规、高可靠性地上线运行。
[ 1 ] Web3: https://www.certik.com/resources/blog/Web3
[ 2 ] 稳定币: https://www.certik.com/resources/blog/the-rise-of-stablecoins-in-unstable-times
[ 3 ] 自 2014 年首批加密稳定币项目推出: https://blog.bitmex.com/a-brief-history-of-stablecoins-part-1/?utm_source=chatgpt.com
[ 4 ] 2009 年推出的电子货币(E-Money)监管框架: https://finance.ec.europa.eu/consumer-finance-and-payments/payment-services/e-money_en
[ 5 ] 安全性: https://www.certik.com/resources/blog/security-risks-of-stablecoins

币安网
欧易OKX
HTX
Coinbase
大门
Bitget
Bybit
K网(Kraken)
双子星(Gemini)
Upbit
泰达币
以太坊
比特币
Solana
USD Coin
瑞波币
币安币
First Digital USD
狗狗币
大零币