Hyperliquid的CLOB架构:资产与价格的完美适配

7 小时前 8 技术

在加密货币交易领域,资产类型往往决定了价格走势。无论是多空情绪还是市场波动,都无法掩盖资产本身对价格的核心驱动作用。

那么,为什么中央限价订单簿(CLOB)架构特别适合永续合约?它的极限又在哪里?

资产决定价格

我生得太晚,没有赶上DeFi Summer的时代;我又生得太早,没能看得到CLOB闪耀于外汇之间。

传统金融市场有着悠久的历史,久到人们甚至忘记了市场的形成过程。金融交易本质上围绕资产和价格展开,而加密货币不过是用短短十几年时间重演了数百年的金融史,并融入了自己的创新。

CLOB并非简单模仿纳斯达克或芝商所,而是通过链上限价订单簿的形式发展出独特的交易机制:

  1. 订单簿:记录买卖报价的机制。

  2. 链上限价订单簿:依据时间和价格双重排序的出价机制。

  3. 链上中央限价订单簿:将限价订单统一记录在区块链系统中。

无论是币安、芝商所还是Hyperliquid,CLOB架构都可以支持BTC永续合约交易。但本文特指基于公链/L2架构的CLOB Perp DEX。

Hyperliquid 来时路(三): CLOB 无战事

图片说明:Perp DEX(CLOB)谱系

图片来源:@zuoyeweb3

当前,技术路线之争已不再重要,人们更关注交易效率而非去中心化程度。Hyperliquid的节点扩展和性能优化,使其在CLOB领域的竞争中占据优势。

人类的悲欢并不相通,但技术投资却有滞后性。2020年DeFi Summer的种子早在2017/18年就已埋下,而Serum的慢启动也为Solana生态奠定了基础。

  1. 流动性前端和分润机制。

  2. 预计支持现货交易。

  3. 依托Solana高性能撮合交易。

  4. 节点锁定赚取MegaSerum(MSRM)。

  5. 与FTX协同。

  6. 与Wormhole合作支持跨链。

  7. 跨链资产Yield机制。

  8. 持有SRM费用折扣。

  9. SRM回购和销毁机制。

  10. 预计推出SerumUSD稳定币产品线。

然而,FTX的崩塌给了Hyperliquid更多时间研发自身。Hyperliquid并非Serum的模仿品,而是在技术选型、联合做市商制造流动性以及代币空投和风险控制上表现出色。

那么,为什么Perp选择CLOB?

答案在于CLOB的价格发现能力更强。

AMM虽解决了流动性和托管问题,但也存在无偿损失和价格发现不足的问题。CLOB通过精确控制价格和高效的撮合算法,避免了这些问题,成为Perp交易的理想选择。

8gYS3InRnTGPHstfgDgFUfjRNeUZQC3wQjXWN5OA.png

图片说明:资产决定价格走势
图片来源:@zuoyeweb3

不同资产的价格走势各异,CLOB更适合对价格进行控制,实现复杂的交易设置。

价格决定流动性

说的是一辈子,差一年,一个月,一天,一个时辰,都不算一辈子。

CLOB完成价格发现后,还需要组织市场流动性。Perp的价格机制倾向于扩大市场规模,从而引发流动性。

Hyperliquid 来时路(三): CLOB 无战事

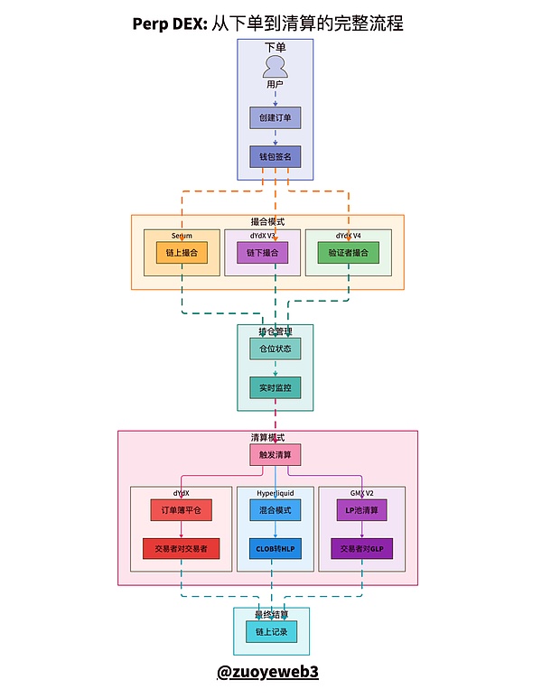
在整个Perp交易流程中,撮合和清算是两大难点。前者是技术问题,后者则是经济问题。

Hyperliquid通过专业做市商维持流动性,同时发展跨链桥和现货市场以提高价格精确度。

CLOB之争已经结束,未来的技术架构将更加关注资产与价格的适配,而非单纯的去中心化程度。

币币情登载此文出于传递更多信息之目的,并不意味着赞同其观点或证实其描述。文章内容仅供参考,不构成投资建议。投资者据此操作,风险自担。

交易平台最新公告查看更多>
成交额排行榜
  • 交易所
  • 币种
排名 交易所 成交额
1 币安网币安网 ¥2.31万亿
2 欧易OKX欧易OKX ¥8,864.18亿
3 HTXHTX ¥1,644.41亿
4 CoinbaseCoinbase ¥589.06亿
5 大门大门 ¥4,703.09亿
6 BitgetBitget ¥6,840.47亿
7 BybitBybit ¥7,828.56亿
8 双子星(Gemini)双子星(Gemini) ¥32.85亿
9 UpbitUpbit ¥430.70亿
10 Crypto.comCrypto.com ¥1,221.49亿